|
|
Die Version 3 der
Hardware
ist aufgebaut!
Die Unterschiede zur Version 2 sind:
-
jeder Projektor erhält eine
eigene Ansteuerschaltung
-
zentrale Stromversorgung
-
Aufbau nach einem Bauvorschlag aus
einem anderen
ELEKTOR-Projekt (Heft 7-8/94)
-
direkte Ansteuerung der Projektorlampe
über
einen Triac, der direkt von einem Signal aus dem uC angesteuert
wird
-
Alle Kenngrößen wie
Projektornummer
und min / max Werte für die Helligkeit des Projektors werden im
EEPROM
des uCs gespeichert und können über Software einfach
modifiziert
werden (weitere Parameter werden in Zukunft bei einem Softwareupdate
folgen)
Und hier ein paar Abbildungen der
aufgebauten
Komponenten bevor etwas genauer auf die Komponenten eingegangen wird:
Gesamtansicht des Aufbaus
(3 Ansteuereinheiten,
Versorgungseinheit
und Busplatine) |
Detailansicht einer Ansteuereinheit |
Triac-Modul (Ansicht der DIN-Buchse
zur
Ansteuereinheit) |
Triac-Modul (Ansicht der
Messerleiste
zum Projektor) |
Kosten:
Diese Version 3 ist, bedingt durch den
Wegfall
vieler teurer und auch schwer zu beschaffender Komponenten aus dem
Bauvorschlag
der Version 2, um ein Vielfaches günstiger. Ohne es nachgerechnet
zu haben, wird man mit ca. € 25,- pro Ansteuereinheit sicherlich
auskommen
(inklusive der Platine). Die Versorgungseinheit liegt in der
Größenordnung
um € 15,--.
Verfügbarkeit:
Gerne bin ich bereit die Schematics und
Platinenlayouts
weiterzugeben. Sie wurden mit dem Program EAGLE der Firma CadSoft
erstellt.
Die Platinenlayouts und der uC-Code können aus dem Foto-Downloadbereich
heruntergeladen werden.
Die Hinweise zur elektrischen Funktion
der Schaltung kann man dem ELEKTOR-Heft 7-8/94 entnehmen.
Das Projekt hat und wird keinen
kommerziellen Hintergrund haben, da es eine reine private
Hobbybastelei ist, für die ich keine Gewähr/Haftung
übernehmen kann.
Das Assemblerprogramm für den
uC steht weiter unten zum Download bereit.
Zum Aufbau:
Der Aufbau besteht aus drei Komponenten:
-
Eine Versogungseinheit zur
Stromversorgung
der Ansteuereinheiten und zur Nulldurchgangsdetektion
-
Die Ansteuereinheiten. Für jeden
Projektor
wird genau ein solches Modul benötigt.
-
Eine Busplatine. An ihr wird die
Versorgungseinheit
sowie die Ansteuereinheit(en) angesteckt.
Und noch
zwe wichtige
Hinweise!
- Beim Nachbau der Schaltung ist zu beachten, dass mit
lebensgefährlicher Netzspannung gearbeitet wird. Ich
übernehme, wie auch bei allen anderen Schaltungsvorschlägen
auf meiner Internetpräsenz keine Haftung für eventuell
auftretende Schäden!
- Es ist unbedingt
notwendig, das die Projektoren an der gleichen Stromversorgung
betrieben
werden, wie die Ansteuerelektronik, da sonst die
Phasenanschnittssteuerung,
die hier verwendet wird, nicht funktionieren kann.
Zur
Versorgungseinheit:
Wie aus dem unten stehenden Schaltbild zu
entnehmen ist, befindet sich auf der Versorgungseinheit lediglich ein
kleiner
Trafo zur Stromversorgung der angeschlossenen Steuereinheiten.
Außerdem
findet hier die für die Erzeugung der Triac-Zündimpulse
notwendige
Nulldurchgangserkennung der Spannung statt. Darüberhinaus kann von
diesem Schaltungsteil ein Reset ausgelöst werden, der alle
angeschlossenen
Ansteuereinheiten zurücksetzt. Alle notwendigen Signale werden
über
eine Steckerleiste an die Busplatine weitergegeben.

Schematic des Versorgungsmoduls:

Board-Layout des Versorgungsmoduls
Zur
Ansteuereinheit:
Jede Ansteuereinheit ist identisch
aufgebaut.
es gibt vier Schnittstellen auf jedem Modul. Die erste dient zur
Programmierung
des uCs (ISP-IF: InSystemProgrammable-InterFace). Die zweite (6-polige
DIN-Buchse) stellt die Verbindung zum Projektor und zum Triac her.
Über
die dritte Schnittstelle (Sub-D-Buchse - 9-polig) wird die Verbindung
zum
Rechner hergestellt. Die vierte Schnittstelle (Sub-D-Stecker - 9-polig)
dient zur Verbindung der ersten Ansteuereinheit mit der folgenden
(Stecker
von 1 wird mit Buchse von 2 verbunden u.s.w.). Da die Sub-D-Verbinder
einen
nicht unerheblichen Kostenfaktor ausmachen und man außerdem noch
ein entsprechendes Verbindungskabel nebst Steckern/Buchse
benötigen
würde, sind alle zur Verbindung der Module notwendigen Signale auf
der Busplatine zum jeweils folgenden Modul geführt. Damit braucht
nur die erste Platine mit einer Buchse bestückt zu werden.
Der mit JP1 gekennzeichnete Jumper (siehe
Board-Layout der Ansteuereinheit) wird nur auf der letzten
Ansteuereinheit
mit einem Jumper gebrückt. Damit wird ein korrektes Auslesen der
einzelnen
uCs ermöglicht. Auf dem Board-Layout befindet sich oben die
ISP-Schnittstelle,
rechts oben die Sub-D-Buchse (Verbindung zum PC) darunter den
(optional)
zu bestückenden SUB-D-Stecker und darunter die 6-polige DIN-Buchse
(Anschluß zum Projektor). Auf dem Board sind diverse LEDs
enthalten,
deren Funktion aufgrund ihrer Lage und Bezeichnung sicherlich eindeutig
ist.
Die verschiedenen Teile des Schematics
sowie das Board-Layout sind nachfolgend gezeigt.

ISP-Schnittsstelle und diverse
Stiftleisten
sowie Blockkondensatoren

uC mit Resetteil

Empfangs- und Sendeteil

Ansteuerlogik (abgeänderte
Schaltung
aus der ELEKTOR (7-8/94))

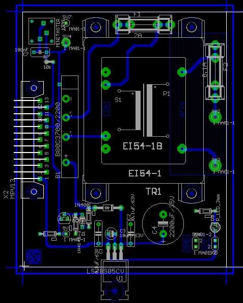
Top-Ansicht des Board-layouts der
Ansteuereinheit
Damit die Verbindung zum Projektor
klappt
hier noch eine Zeichnung der Verdrahtung des Triacs. Im Einzelfall
muß
der Stecker angepaßt werden, der den Triac und die DIN-Buchse mit
dem Projektor verbindet. Auch dazu gibt es ein paar Komentare im
original
ELEKTOR-Heft.

zur Busplatine:
Hier gibt es nicht viel zu sagen. Da ich
drei
KODAK-Projektoren habe, habe ich die Busplatine auch nur für drei
Projektoren ausgelegt. eine Fortsetzung (nach links) ist in dem
gezeigten
Schema aber möglich. An die Busplatine werden die einzelnen Module
angesteckt und bilden damit eine handliche Einheit.

"Schaltplan" der Busplatine

Board-Layout der Busplatine
Download:
Die Mikrocontroler-Code der Version
3.1 kann hier durch anklicken des Links heruntergeladen werden.
|